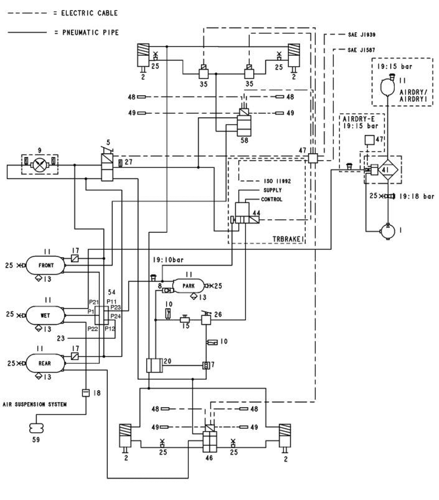
Тормоза Вольво fh12. Тормозная система EBS-5.

1. Компрессор
2. Пружинный тормозной цилиндр
3. Тормозной цилиндр
5. Клапан ножного тормоза
7. Двойной стопорный клапан
8. Невозвратный клапан
9. Манометр
10. Индикатор низкого давления
11. Резервуар сжатого воздуха
13. Спускной клапан
15. Запорный клапан
17. Клапан, ограничивающий давление
18. Перепускной клапан
19. Предохранительный клапан
20. Клапан управления
23. Гнездо для дополнительного оборудования
25. Тестовый патрубок
26. Управление стояночным тормозом
27. Контакт лампочки останова
35. Электромагнитные клапаны управления, ABS
41. Воздухоосушитель со встроенным регулятором давления и невозвратным клапаном
44. Модулятор прицепа
46. Двухканальный модулятор
47. Блок управления
48. Датчик скорости колеса
49. Датчик, износ тормозной накладки
54. Четырехконтурный предохранительный клапан
58. Одноканальный модулятор
59. Сильфонный пневмобаллон
P1 Ввод в четырехпутевой предохранительный клапан
P11 Порт для переднего контура 8,5 бар
P12 Порт для заднего контура 8,5 бар
P21 Порт для переднего контура 12 бар
P22 Порт для заднего контура 12 бар
P23 Порт для стояночного тормоза
P24 Порт для дополнительного соединителя
SAE J1939 Канал управления
SAE J1708 Информационный канал
ISO 11992 Канал связи с прицепом
Питание Контакт с прицепом
Управление Контакт с прицепом
Почитать о наших услугах по компьютерной диагностике можно тут. Отчет о ремонте тормозной системы Volvo по ссылке.